I design and deliver hardware systems that perform, from first schematic to lab-validated product, while leading teams to execute with clarity and speed.
Hi there!
I’m Diana
About
Highlights
Experience

Radio Systems Co-Lead
- Defined radio system architecture for LoRa telemetry redesign, coordinating hardware–firmware–test integration on a race-critical timeline.
- Executed PCB design and bring-up of STM32WL-based RF link, achieving 2 km validated range and ~30% fewer sequencing failures via standardized debug flows.

FPGA Design — Embedded AV Systems
- Led research track & design reviews; aligned RTL, testbench, and synth owners; hit timing at 100 MHz with <10% LUT, <5% BRAM.
- Automated Quartus synth & ModelSim runs with Tcl/Bash (deterministic one-command builds); structured verification with focused benches and pass/fail artifacts.
Projects
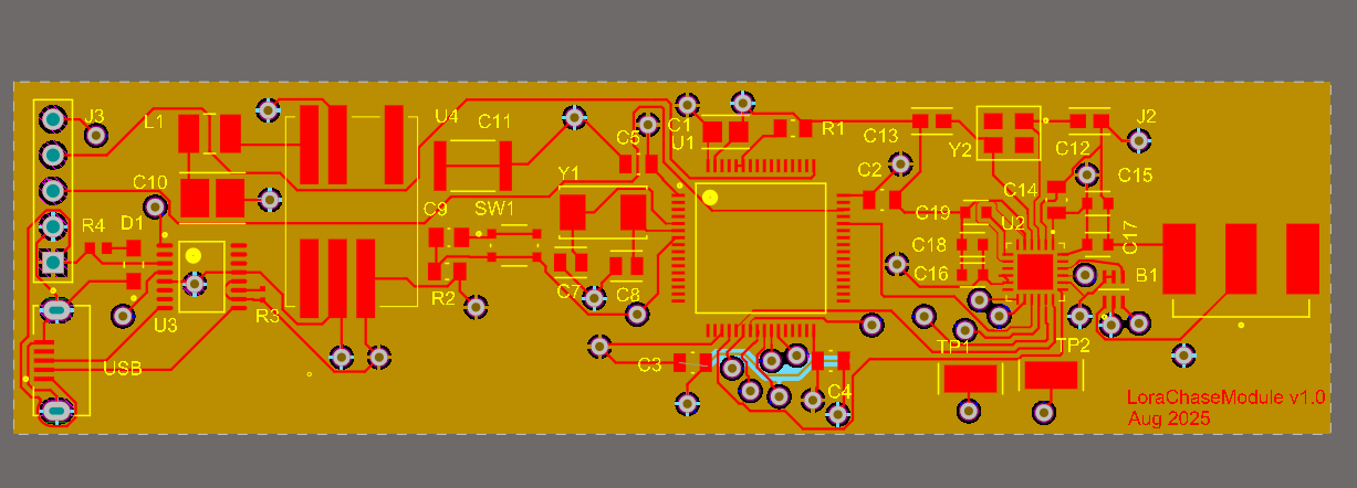
LoRa Telemetry Module

Chase & car modules with live data routing to the vehicle network. Clean packet design and scope-verified performance.
SDR Controller Hardware

LO generation & RX/TX switching with ±1 kHz stability and accurate 90° I/Q. Firmware + Python automation for validation.
RISC-V 5-Stage Pipelined CPU

Synthesizable CPU with coverage-driven verification. Tcl-driven regressions and waveform triage accelerate iteration.
FPGA Nios® V Hearing Loss & Aid Simulator

Real-time DSP on DE1-SoC with VGA UI and PS/2 controls. Measured latency & behavior match design goals.
Skills
Leadership
Guiding cross-functional teams to hit aggressive timelines with clarity, accountability, and momentum.
PCB Design
Stackup planning, impedance, pours, placement & routing, DRC, bring-up.
FPGA / RTL
Verilog/SystemVerilog, timing closure, verification, clean build flows.
Embedded Systems
STM32 (HAL), drivers, packets/CRC, USB-CDC, tooling & test harnesses.
Mixed-Signal & Analog
Filters, sampling paths, power integrity awareness, measurement.
ASIC Design & Verification
Coverage-driven benches, hazards/forwarding, scripted regressions.
Extracurriculars
Strategy & Operations Lead

Redesigned selection and role guides to scale reliably for a global hackathon.
Operations & Training Lead

Built and delivered a cohesive program across live sessions and an online course.
Co-VP Competitions

Launched a realistic case competition in power, climate, and logistics.
Student Mentor

Ran approachable workshops; partnered with Blue Sky Solar Racing on energy topics.